必威西汉姆联 必威西汉姆联 通知公告
必威西汉姆联
通知公告

必威西汉姆联2022年博士研究生远程网络综合考核安排

一、通过资格审查的准考考生名单见附件1

二、远程网络综合考核

受疫情影响,我院2022年博士研究生所有综合考核工作采取远程网络视频形式开展,综合考核使用“腾讯会议”。

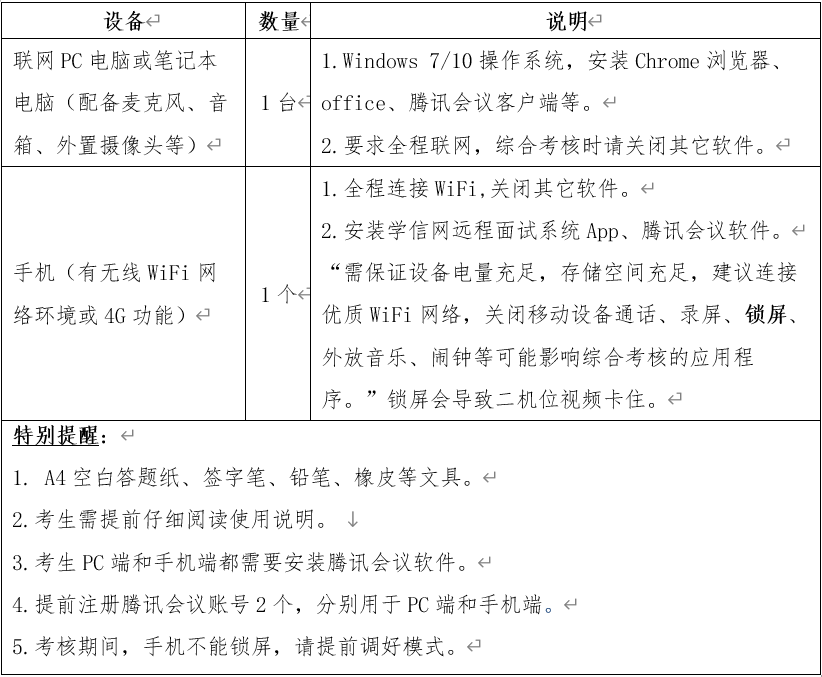
1、需要准备的设备及文具

为确保考核过程系统顺畅,学院将组织考生对考核系统提前进行测试。考生需提前做好远程网络视频软硬件设备的准备,并按学院配合完成系统测试。学院将依据考生预留的联系方式进行联络,请考生保持电话畅通,并及时查收邮件。考核正式开始时,考生须通过视频设备协助考核专家对周边环境进行360度无死角检查。

2、提交材料清单

(1)自我介绍PPT,时长5分钟(不允许超时)

主要内容包括但不限于:个人基本情况、学习工作经历、参加科研项目或科技创新情况、已取得的研究成果、个人专业优势和今后研究方向;

(2)签订网络综合考核考生承诺书,见附件2。

3、提交材料要求

Ø格式要求

(1)原件在正式综合考核开始前进行网上视频审验。

(2)网络综合考核考生承诺书由考生填写准考证号,本人签字后提供PDF扫描件。

(3)个人介绍PPT不允许超时。

Ø提交时间要求

以上所有材料应最迟于4月7日上午12点前将电子版发至各小组负责老师(见附件3)。

Ø材料命名要求

发送邮件主题为:必威西汉姆联2022年博士研究生综合考核材料

(1)个人介绍PPT文件命名为:准考证号+姓名+报考专业名称+报考导师姓名+个人介绍PPT

(2)网络综合考核考生承诺书命名为:准考证号+姓名+报考专业名称+报考导师姓名+网络综合考核考生承诺书

4、远程网络综合考核流程

考核前将对考生的证件进行审核,审核通过后才可以参加考核,审核材料包括:①准考证;②身份证;③学历学位证书(应届生学生证)。

每位考生的网络综合考核时间45分钟,各部分时间分配如下:

(1)考生以PPT(提前准备)方式自我介绍5分钟,内容主要包括基本情况、学习工作经历、参加科研项目或科技创新情况、已取得的研究成果、个人专业优势和今后研究方向(不限这些方面,由秘书控制时间,不能超时);

(2)考生从专业知识题库中随机抽取至少4道题目(专业基础2道题、专业综合2道题)并进行回答,时间不超过15分钟;

(3)综合考核专家围绕考生个人情况介绍和专业知识回答等方面进行提问,考生进行口头回答,时间不少于15分钟;

(4)综合考核专家从事先准备的英语题库中抽取试题用外语进行提问,考生用外语回答,测试考生的外语听力和口语水平,时间不少于10分钟。

综合考核时间:4月7日-17日,具体安排各小组负责老师(见附件3)另行通知。

5、远程网络综合考核要求

正式考核开始前由考核专家组秘书向考生宣读综合考核规定、流程,经考生确认后方可正式开始,以便确保网络综合考核的公平性和相关规定和保密要求(如考核过程中对摄像头角度和距离、考生所坐位置提出要求,考生不得擅自离场、不得有其他人员在场、不得有与考试内容相关的资料在场、不允许查阅资料,回答问题时应直视摄像头,对于考官质疑有违规或作弊行为时应配合检查,一旦发现舞弊行为可直接终止考核并按照相关规定处理等)。

考核过程中如遇考生网络故障导致综合考核中断(时间超过10秒),待网络恢复后应重新提问,不得继续使用和回答网络中断前的提问。如考生网络临时无法恢复,将及时调整考生考核顺序,依次递补,待原考生信号恢复后再重新接入平台进行考核,中断前考核内容和作答予以保留。

三、违规、违纪处理及复查

按照相关要求网络远程综合考核所有环节均全程录像备查,对在综合考核过程中有违规、违纪行为的考生,一经查实,按照《国家教育考试违规处理办法》(教育部令第33号)、《普通高等学校招生违规行为处理暂行》等规定严肃处理,取消录取资格,记入《考生考试诚信档案》。

入学报到后3个月内,学校将按照《普通高等学校学生管理规定》有关要求,对所有考生录取资格进行全面复查。复查不合格的考生将取消录取资格并注销学籍。情节严重的,移交有关部门调查处理。

附件1:必威西汉姆联2022年招收攻读博士学位研究生准考考生名单

附件2:必威西汉姆联官网2022年博士研究生招生远程网络综合考核考生承诺书

附件3:必威西汉姆联各学科方向负责教师联系方式

必威西汉姆联

2022年4月6日